Git#

配置仓库#

配置用户名和邮箱
git config --global user.name "zhyantao"
git config --global user.email "yantao.z@outlook.com"
VSCode 未修改代码,但显示变更
# 修改当前仓库的本地配置(仅对当前仓库应用)
git config --replace-all core.filemode false
git config --replace-all core.autocrlf false

# 清除 Git 的索引(或称为缓存)-- 慎用
git rm --cached -r .
git reset HEAD .

也可以在克隆仓库时自动配置 Git 仓库(通过 Git 模板钩子实现)。

Note

core.filemode = false 会使 Git 忽略文件执行权限的变更,这在跨平台开发时可能是需要的,但如果您需要跟踪文件权限变化,请勿使用此设置。

# 创建全局模板目录
git config --global init.templateDir ~/.git-template

# 创建钩子目录
mkdir -p ~/.git-template/hooks

# 创建 post-checkout 钩子
cat > ~/.git-template/hooks/post-checkout << 'EOF'
#!/bin/sh
# 只在初始克隆时执行一次
if [ "$1" = "0000000000000000000000000000000000000000" ]; then
    echo "Initializing Git repository configuration..."

    git config --replace-all core.filemode false
    echo "  core.filemode set to false"

    git config --replace-all core.autocrlf false
    echo "  core.autocrlf set to false"

    echo "Git configuration initialized."
fi
EOF

# 使钩子可执行
chmod +x ~/.git-template/hooks/post-checkout

# 设置新仓库使用模板
git config --global init.templatedir '~/.git-template'
GitHub 不显示头像

如果你在 Github 上修改了提交邮箱,而没有修改本地提交邮箱的话,会发现你的头像在提交记录上无法显示。因此,本地的提交邮箱应当与远程仓库保持一致。修改 ~/.gitconfig 可解决问题。

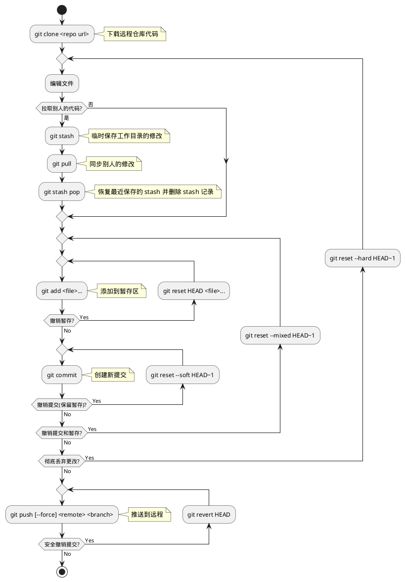
典型工作流程#

  • 工作目录 (Working Directory):你正在编辑的文件。

  • 暂存区 (Staging Area / Index):通过 git add 添加的文件,准备下次提交。

  • 版本库 (Repository / HEAD):通过 git commit 提交后的历史记录。

@startuml
start

:git clone <repo url>;
note right:下载远程仓库代码

repeat
  :编辑文件;

  if (拉取别人的代码?) then (否)
  else (是)
    :git stash;
    note right:临时保存工作目录的修改
    :git pull;
    note right:同步别人的修改
    :git stash pop;
    note right:恢复最近保存的 stash 并删除 stash 记录
  endif

  repeat
    repeat
      :git add <file>...;
      note right:添加到暂存区

      backward:git reset HEAD <file>...;
    repeat while (撤销暂存?) is (Yes) not (No)

    repeat
      :git commit;
      note right:创建新提交

      backward:git reset --soft HEAD~1;
    repeat while (撤销提交(保留暂存)?) is (Yes) not (No)

    backward:git reset --mixed HEAD~1;
  repeat while (撤销提交和暂存?) is (Yes) not (No)

  backward:git reset --hard HEAD~1;
repeat while (彻底丢弃更改?) is (Yes) not (No)

repeat
  :git push [--force] <remote> <branch>;
  note right:推送到远程

  backward:git revert HEAD;
repeat while (安全撤销提交?) is (Yes) not (No)

stop
@enduml

# 列出所有已配置的远程仓库及其对应的 URL
git remote -v

# 显示所有远程跟踪分支
git branch -r

# 更新指定远程仓库的 URL 地址
git remote set-url <remote> <url>

# 显示工作目录和暂存区的状态 (变更文件列表)
git status

# 显示工作目录与暂存区之间的差异
git diff

# 显示两次特定提交之间的差异对比
git diff HEAD~1 HEAD~2

# 修改最近一次提交的提交信息 (不会创建新的提交)
git commit --amend -m "<message>"

# 基于当前提交创建新分支
git branch <branch>

# 重命名本地分支
git branch -m <old-name> <new-name>

# 安全删除已合并的本地分支
git branch -d <branch>

# 删除远程分支
git push origin --delete <branch>

# 显示当前分支的提交历史 (按时间倒序)
git log

# 逐行显示文件的修改历史 (作者、时间、提交信息)
git blame <filename>

# 将指定提交的更改应用到当前分支
git cherry-pick <commit>

# 将连续多个提交应用到当前分支 (包含首尾提交)
git cherry-pick <first-commit>^..<last-commit>

# 将指定提交合并到当前分支
git merge <commit>

# 将指定分支的所有更改合并到当前分支
git merge <branch>

# 将当前分支的提交在目标分支上重新应用 (变基操作)
git rebase <branch>

# 在当前提交上创建一个新标签
git tag <tag>

# 删除本地标签
git tag -d <tag>

# 将标签推送到远程仓库
git push <remote> <tag>

submodule#

管理子库
# 添加 submodule 到现有项目
git submodule add https://github.com/username/subrepo.git path/to/subrepo

# 从当前项目移除 submodule
cat .gitmodules | grep path
git submodule deinit -f <submodule-path>
rm -rf .git/modules/<submodule-path>
git rm -f <submodule-path>

# 更新 submodule 的 URL
# 首先修改 .gitmodules 文件中的 url 属性
# 如果已经初始化了,先删除 submodule 在本地相应的文件夹
git submodule sync
git submodule update --init --recursive

# 把依赖的 submodule 全部拉取到本地并更新为最新版本
git submodule update --init --recursive

# 更新 submodule 为远程项目的最新版本
git submodule update --remote

# 更新指定的 submodule 为远程的最新版本
git submodule update --remote <submodule-path>

# 检查 submodule 是否有提交未推送,如果有,则使本次提交失败
git push --recurse-submodules=check

# 先推送 submodule 的更新,然后推送主项目的更新
# 如果 submodule 推送失败,那么推送任务直接终止
git push --recurse-submodules=on-demand

# 所有的 submodule 会被依次推送到远端,但是 superproject 将不会被推送
git push --recurse-submodules=while

# 与 while 相反,只推送 superproject,不推送其他 submodule
git push --recurse-submodules=no

# 拉取所有子仓库(fetch)并 merge 到所跟踪的分支上
git pull --recurse-submodules

# 查看 submodule 所有改变
git diff --submodule

# 对所有 submodule 执行命令,非常有用。如 git submodule foreach 'git checkout main'
git submodule foreach <arbitrary-command-to-run>

代码提交规范#

类型

说明

feat

新功能

fix/to

修复漏洞

docs

文档

style

格式(不影响代码运行的变动)

refactor

重构(不改变功能的代码变动)

perf

优化相关,比如提升性能、体验

test

增加测试

chore

构建过程或辅助工具的变动

revert

回滚到上一个版本

merge

代码合并

sync

同步主线或分支的变动

typo

更改一些拼写错误

修改 Git Commit 历史

参考 git-filter-repo(1) (htmlpreview.github.io)

(1) 环境部署

  1. 下载仓库:newren/git-filter-repo.git

  2. 将仓库根目录添加到系统环境变量。

(2) 修改历史提交记录

如果你修改了邮箱,你在 Windows 上设置的提交邮箱与 GitHub 上设置的邮箱不一致,历史提交信息中的头像可能会空白。这种情况下下,可以使用下面的方法解决。

创建 mailmap.txt,格式如下所示(注:username 允许存在空格,尖括号不用去掉):

cat <<EOF | tee ../mailmap.txt
User Name <email@addre.ss>                                   # 本次提交的用户名和邮箱
<new@email.com> <old1@email.com>                             # 只修改邮箱
New User Name <new@email.com> <old2@email.com>               # 同时修改用户名和邮箱
New User Name <new@email.com> Old User Name <old3@email.com> # 同时修改用户名和邮箱
EOF

一个简单的示例如下所示:

cat <<EOF | tee ../mailmap.txt
<yantao.z@outlook.com> <zh6tao@gmail.com>
zhyantao <yantao.z@outlook.com> 非鱼 <zh6tao@gmail.com>
EOF

cd 到仓库的根目录,运行下面的命令:

git filter-repo --mailmap ../mailmap.txt

在开发过程中,发现将密码或私钥上传到 GitHub 上,思考如何在不删除仓库的情况下,仅修改敏感信息来将密码隐藏掉。首先,创建 replacements.txt,添加如下变更内容:

cat <<EOF | sudo tee ../replacements.txt
PASSWORD1                       # 将所有提交记录中的 'PASSWORD1' 替换为 '***REMOVED***' (默认)
PASSWORD2==>examplePass         # 将所有提交记录中的 'PASSWORD2' 替换为 'examplePass'
PASSWORD3==>                    # 将所有提交记录中的 'PASSWORD3' 替换为空字符串
regex:password=\w+==>password=  # 使用正则表达式将 'password=\w+' 替换为 'password='
regex:\r(\n)==>$1               # 将所有提交记录中的 Windows 中的换行符替换为 Unix 的换行符
EOF

cd 到仓库的根目录,运行下面的命令:

git filter-repo --replace-text ../replacement.txt

(3) 提交到远程仓库

git filter-repo 工具将自动删除你配置的远程库。使用 git remote set-url 命令还原远程库:

git remote add origin git@github.com:username/repository.git

需要强制推送才能将修改提交到远程仓库:

git push origin --force --all
! [remote rejected] main -> main (protected branch hook declined)
remote: error: GH006: Protected branch update failed for refs/heads/main.
remote: error: Cannot force-push to this branch
To github.com:zhyantao/cc-frontend-preview.git
! [remote rejected] main -> main (protected branch hook declined)

解决方法:Settings > General > Danger Zone > Disable branch protection rules

要从标记版本删除敏感文件,还需要针对 Git 标记强制推送:

git push origin --force --tags

分支命名规范#

分支

命名

说明

主分支

master

主分支是提供给用户使用的正式版本

开发分支

dev

开发分支永远是功能最新最全的分支

功能分支

feature-*

新功能分支开发完成后需删除

发布版本

release-*

发布定期要上线的功能

发布版本修复分支

bugfix-release-*

修复测试 BUG

紧急修复分支

bugfix-master-*

紧急修复线上代码的 BUG

冲突处理

有时想把 <other-branch> 的内容合并到当前所在分支,使用命令 git fetch <remote> <other-branch>git merge FETCH_HEAD 后,发现 有冲突。冲突的文件会有类似如下所示的结果:

<<<<<<< HEAD (冲突开始的位置)
最新的修改
=======
上一次提交的修改
>>>>>>> 上一个分支的名称 (冲突结束的位置)

因此,我们的目标就是对冲突开始和结束之间的部分进行删减。 解决完冲突后,继续使用命令 git addgit commit 命令即可完成后续开发工作。

error: The following untracked working tree files would be overwritten by checkout

git clean -fd

标签命名规范#

标签命名遵循 主版本号.次版本号.修订号 的规则,例如 v1.2.3 是版本 1.2 的第 4 次修订。以下是版本号的升级规则:

  • 优化已经存在的功能,或者修复 BUG:修订号 +1;

  • 新增功能:次版本号 +1;

  • 架构变化,接口变更:主版本号 +1。

gitignore#

匹配规则
  • gitignore 只匹配其所在目录及子目录的文件。

  • 已经被 git track 的文件不受 gitignore 影响。

  • 子目录的 gitignore 文件规则会覆盖父目录的规则。

# 忽略特定文件
ModelIndex.xml
ExportedFiles.xml

# [] 匹配包含在 [] 范围内的任意字符
[Mm]odel/[Dd]eployment

# 使用 \ 加空格匹配包含空格的文件或文件夹
Program\ Files

# 忽略名为 hello 的目录和该目录下的所有文件,但是不会匹配名为 hello 的文件
hello/

# 忽略名为 hello 的文件
hello

# 忽略名为 b 的文件,该文件在文件夹 a 下,且该文件的路径为 a/b 或 a/任意路径/b
a/**/b

# 强制包含指定文件夹,* 匹配除了 / 之外任意数量的任意字符串
!Model/Portal/*/SupportFiles/[Bb]in/

# 强制包含指定文件,? 匹配除了 / 之外的任意一个字符
!Model/Portal/PortalTemplates/?/SupportFiles/[Bb]in

在 shell 中显示 git 分支#

方法一:使用 romkatv/gitstatus 提供的服务:

git clone --depth=1 https://github.com/romkatv/gitstatus.git ~/gitstatus
echo 'source ~/gitstatus/gitstatus.prompt.sh' >> ~/.bashrc
source ~/.bashrc

方法二:打开 ~/.bashrc 做如下修改:

# display git branch on bash
git_branch() {
branch="`git branch 2>/dev/null | grep "^\*" | sed -e "s/^\*\ //"`"
if [ "${branch}" != "" ];then
    if [ "${branch}" = "(no branch)" ];then
        branch="(`git rev-parse --short HEAD`...)"
    fi
    echo -e ":\033[01;32m$branch\033[00m"
fi
}

PS1 = '$(git_branch)' # 补充到 PS1 变量上

Post Git 提供了显示 Git 分支的功能,安装 Posh Git,请执行以下步骤:

  1. 以管理员身份启动 PowerShell。

  2. 修改执行策略以允许脚本运行:

    Set-ExecutionPolicy RemoteSigned
    
  3. 安装 Posh Git 模块,指定范围为当前用户并强制安装:

    Install-Module posh-git -Scope CurrentUser -Force
    
  4. 导入 Posh Git 模块以便使用:

    Import-Module posh-git
    
  5. 将 Posh Git 添加到 PowerShell 配置文件中,以便对所有会话有效:

    Add-PoshGitToProfile -AllHosts
    

卸载 Posh Git,请执行以下步骤:

  1. 以管理员身份运行 PowerShell。

  2. 删除 Posh Git 模块:

    Uninstall-Module posh-git
    
  3. 编辑 PowerShell 配置文件以移除 Posh Git 模块的导入命令。打开配置文件:

    notepad $PROFILE
    

    然后,删除文件中包含 Import-Module posh-git 的行。

自动补全#

# 下载 git-completition.bash
wget https://raw.githubusercontent.com/git/git/master/contrib/completion/git-completion.bash

# 将 git-completition.bash 放在服务器上
cp ~/git-completion.bash /etc/bash_completion.d/

# 使 git-completition.bash 生效
. /etc/bash_completion.d/git-completion.bash

# 编辑 /etc/profile 添加如下内容
if [ -f /etc/bash_completion.d/git-completion.bash ]; then
    . /etc/bash_completion.d/git-completion.bash
fi

# 使 /etc/profile 生效
source /etc/profile

Post Git 提供了自动补全的功能,安装 Posh Git,请执行以下步骤:

  1. 以管理员身份启动 PowerShell。

  2. 修改执行策略以允许脚本运行:

    Set-ExecutionPolicy RemoteSigned
    
  3. 安装 Posh Git 模块,指定范围为当前用户并强制安装:

    Install-Module posh-git -Scope CurrentUser -Force
    
  4. 导入 Posh Git 模块以便使用:

    Import-Module posh-git
    
  5. 将 Posh Git 添加到 PowerShell 配置文件中,以便对所有会话有效:

    Add-PoshGitToProfile -AllHosts
    

卸载 Posh Git,请执行以下步骤:

  1. 以管理员身份运行 PowerShell。

  2. 删除 Posh Git 模块:

    Uninstall-Module posh-git
    
  3. 编辑 PowerShell 配置文件以移除 Posh Git 模块的导入命令。打开配置文件:

    notepad $PROFILE
    

    然后,删除文件中包含 Import-Module posh-git 的行。